首页
学院概况
学院简介
院长致辞
院史沿革
管理分工
管理机构
机构设置
公共管理系
社会学与社会工作系
政治学系
公共管理(MPA)教育中心
社会工作(MSW)教育中心
中国-东盟关系研究所
应急管理研究院
师资力量
教改科研
学术讲座
新著速递
学术动态
科研成果
教改成果
教学管理
本科生教学
研究生教学
公共管理硕士(MPA)教学
社会工作硕士(MSW)教学
国际化培养
表格下载
招生就业
本科生招生
硕士研究生招生
博士研究生招生
就业招聘信息
同等学力申请硕士学位
党团学工
时政专栏
党的建设
团学组织
学生事务
学生资助
心理健康
院友发展
院友信息
院友风采
院友互助
继续教育
关于我们
新闻动态
项目类型
课程体系
培训师资
培训案例
联系我们
诚聘英才
诚聘英才
通知公告
通知公告
您所在的位置:
首页
通知公告
通知公告
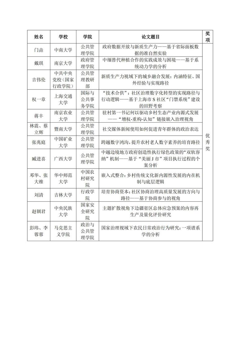
广西师范大学政治与公共管理学院第五届研究生“博洽论坛”学术征文活动获奖名单公示
发布者:张竹沁
发布时间:2024-06-12
浏览次数:
390